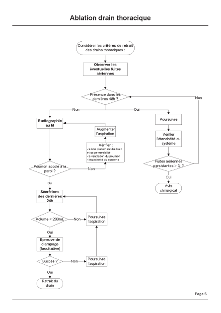
Ablation du drain thoracique
Ablation
Il s'agit d'une décision médicale
Radiographie du thorax : ré-expansion pulmonaire (poumon à la paroi thoracique), contrôle RX après retrait du drain
Absence bullage du drain depuis 48h +/- épreuve de clampage
Volume des sécrétions < 200 mL au cours des 24 dernières heures
Si bullage persistant au-delà de 7 jours
Avis chirurgical
Si le poumon est accolé, baisser progressivement la dépression
Cliquer sur le schéma pour l'agrandir (puis décliquer pour revenir)
Ne se substitue pas au protocole en vigueur dans votre établissement
Pour télécharger l'ensemble des protocoles
