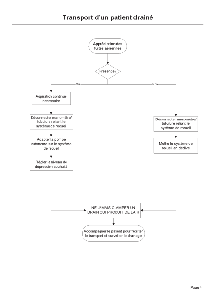
Transport d'un patient drainé
Attention : Règle lors du transport
NE PAS clamper un drain thoracique qui bulle
Laisser le système de recueil connecté au manomètre revient à clamper le drain !
Pour mettre le système en siphonnage :
déconnecter du manomètre le système de drainage et le placer en déclive
puis mettre le manomètre à zéro
En cas de fuites aériennes importantes (drain qui "bulle")
Organiser le transport du patient avec un système d'aspiration autonome (pompe)
Si ce système n'est pas disponible, mettre le système de recueil en siphonnage et rebrancher immédiatement le système à la prise de vide murale à l'arrivée
Veiller à ne pas renverser le système de recueil
Vérifier la connexion du ou des drains
Accompagner le patient
Cliquer sur le logigramme pour le zoomer.
Pour télécharger l'ensemble des protocoles

