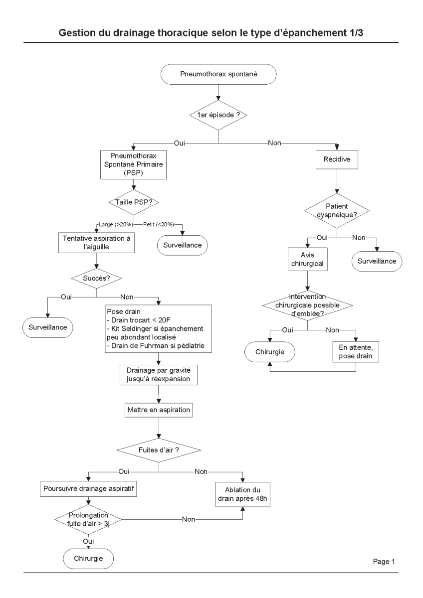
Pneumothorax spontané

Cliquer sur le schéma pour l'agrandir (puis décliquer pour revenir)

Ne se substitue pas au protocole en vigueur dans votre établissement