L'élimination des déchets
Définition :
Il existe 2 catégories de déchets issus de médicaments (DIMED) :
• ceux issus des médicaments cytotoxiques et cytostatiques, classés dangereux en raison de leurs propriétés CMR (cancérogène, mutagène, reprotoxique)
• ceux issus des médicaments non cytotoxiques non cytostatiques, classés non dangereux
Suivant la nature du médicament les filières d'élimination peuvent varier.
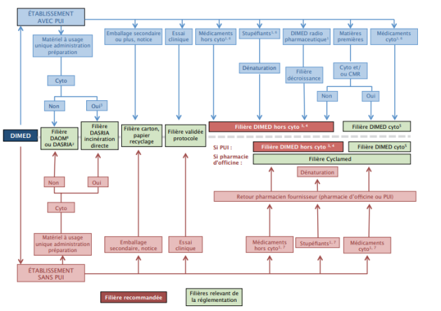
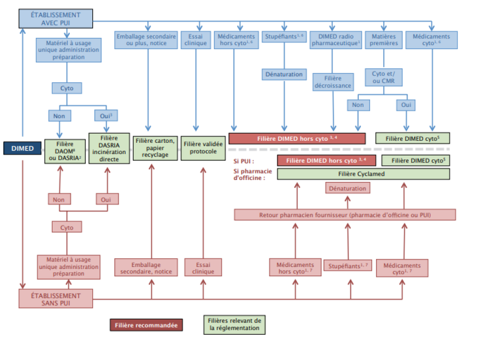
Logigramme de tri des différents DIMED dans les établissements avec ou sans PUI
DASRI : déchets d'activités de soins à risques infectieux
DASRIA : déchets d'activités de soins à risques infectieux et assimilés
DAOM : déchets assimilés aux ordures ménagères
DECHID : déchets chimiquement dangereux
Source : Guide Pratique "Pour une bonne gestion des déchets produits par les établissements de santé et médico-sociaux"
Les médicaments anticancéreux
D'après la circulaire n°DHOS/E4/DGS/SD7B/DPPR/2006/58 :
les médicaments anticancéreux concentrés (médicaments restant après préparation ou périmés) sont éliminés par une filière spécifique aux déchets dangereux garantissant l'incinération à 1200°C
les déchets souillés de médicaments anticancéreux dont les dispositifs médicaux et matériels utilisés pour l'administration, sont conditionnés en mélange avec les DASRI puis sont éliminés par la filière DASRI aboutissant à une incinération
Les préparations réalisées par la PUI (ex : chimiothérapies, nutrition)
En cas de non utilisation (ex : report de l'administration) le service de soins devra contacter la PUI en lui indiquant le(s) préparation(s) concernée(s) dont les données de stabilités permettront de statuer sur la conduite à tenir.
Complément :
Les patients poursuivant, en ambulatoire, un traitement initié dans l'établissement, doivent rapporter les médicaments non utilisés (MNU) à la pharmacie d'officine (filière Cyclamed regroupant pharmaciens d'officines, grossistes-répartiteurs et entreprises du médicament) ou à la PUI de l'établissement fournisseur.

